m88登录入口官网
网站首页
m88登录入口官网
m88登录入口官网简介
历史沿革
现任领导
机构设置
专业介绍
师资队伍
师资简介
教师队伍
本科教学
教务动态
实践教学
课程资源
MTA中心
学科科研
学科建设
科研信息
科研成果
学术交流
党建工作
党建动态
组织机构
组织发展
团学工作
新媒体中心
心理健康教育
资助育人
人民武装
招生就业
招生工作
就业指导
校友联络
规章制度
资料下载
栏目列表
通知公告
当前位置:
网站首页
>
通知公告
> 正文
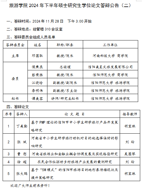
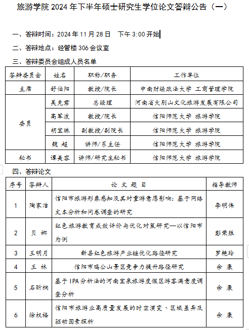
m88登录入口官网2024年下半年硕士研究生学位论文答辩公告
时间:
2024-11-26 14:33
来源:
作者:
阅读:
次
上一篇:
巡察公告
下一篇:
m88登录入口官网关于组建大学生创新创业竞赛班的通知